为加快引进和集聚优秀大学生,提升城市活力和综合竞争力,市委人才办、市人社局、团市委面向全国各大高校在校大学生推出2022年舟创未来·雁飞东海“家燕归巢”大学生暑期社会实践活动。
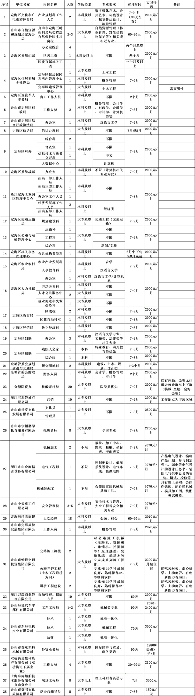
全市共推出实习岗位335个、需求人数731人,其中机关事业单位岗位229个、需求人数348人,企业岗位106个、需求人数383人。
市本级机关事业单位
联系我们
团市委青少部:0580-2280807
市本级企业
联系我们
舟山市人社局:0580-2281545
定海区
联系我们
定海团区委:0580-8231902
普陀区

联系我们
普陀团区委:0580-3013279
岱山县

联系我们
岱山团县委:0580-7334096
嵊泗县

联系我们
嵊泗团县委:0580-5592622
报名指南
参与对象
舟山籍大学生、在舟高校大学生及有意向的全国各大高校在校大学生。
报名时间
2022年6月15日 – 6月22日。
报名方式
扫描下方二维码即可报名。
1.扫描二维码进入“青春舟山”智慧管理系统。
(实习单位将择优录取)
2.点击“家燕归巢”,进入大学生暑期实习报名模块。
3.账号注册:
4.进行实习意向填报;每人仅可填报一个岗位。
注意事项
实习主要集中在7--9月,时间不少于一个月,具体岗位时间安排请咨询相应岗位联系人。
实习期间不得无故请假或中断实习,请假时间超过6个工作日的实习人员,其实习鉴定出具将受到影响。
6月15日-6月22日为第一轮岗位申报时间,经实习单位确认,第一轮申报被录取的名单将通过本公众号进行公示,团舟舟将于6月27日推送二次岗位申报目录(二轮填报时间为6月27日-6月29日)。在两次岗位申报结束后,录取结果将通过本公众号进行公示。
本次“家燕归巢”实习项目将由实习单位为实习同学提供实习鉴定。
美好的假期即将来临,
团舟舟提醒大家合理安排假期时间,
提升自我,贡献家乡
赶紧来报名吧!
如有不明事项,请您扫描下方二维码进行咨询~
