2021年的高考生们
在高考结束,等待分数揭晓的日子里
你们都找到心仪的意向学校和专业了吗?
想要成为中小学老师
或是从事卫生健康工作的同学们
小编给你们带来个好消息!
我市发布定向培养公告
计划定向培养中小学教师、基层卫生人才
一起来了解一下~
定海区定向培养10名中小学教师
招生(招聘)对象和条件
参加浙江省2021年普通高等学校招生全国统一考试(高考),具有舟山市户籍,并与定海区教育局签订定向协议的考生。
学习费用补助
被招生院校正式录取并已签订定向培养协议的考生,在校期间的学费、生活费等按每年2万元,四年共8万元的标准给予补助,并按有关规定予以发放。
就业与待遇
凡被录取的定向培养考生按期毕业后,按事业单位工作人员公开招聘有关规定,经体检、考察合格者,根据协议回定海区农村(海岛)中小学任教,具体工作单位由定海区教育局确定,由用人单位与定向培养毕业生签订事业单位人员聘用合同,纳入事业编制管理。服务期限不得少于10年,并在定向培养协议和聘用合同中约定。
咨询电话
定海区教育局组织人事科:0580-2020553,0580-2040875。
普陀区定向培养10名中小学教师
招生(招聘)对象和条件
参加浙江省2021年普通高等学校招生全国统一考试(高考),身体健康,品学兼优,有志于从事教育事业的舟山市户籍考生。
学习费用补助
被招生院校正式录取并已签订定向培养协议的考生,在校期间的学费、生活费等按每年2万元,四年共8万元的标准给予补助,并按有关规定予以发放。
就业与待遇
凡被录取的定向培养考生按期毕业后,按事业单位工作人员公开招聘有关规定,经体检、考察合格者,根据协议回普陀区海岛中小学任教,纳入事业编制管理,具体工作单位由普陀区教育局分配,服务期为10年,服务期间学年度考核每2次优秀可缩减服务期1年。
咨询电话
普陀区教育局组织人事科:0580-3015454
嵊泗县定向培养13名中小学教师

招生(招聘)对象
参加浙江省2021年普通高等学校招生全国统一考试(高 考),有志于从事中小学教育,符合户籍要求,并与嵊泗县教育局签订定向培养协议的考生。
学习费用
经高校正式录取并已签订定向就业协议的考生,在校期间的学费、生活费等按如下补助:外岛小学全科教师每年2万元,四年共8万元;中学紧缺学科教师每年1万元,四年共4万元,并按有关规定予以发放。
就业与待遇
凡被录取的定向培养学生,毕业后经体检、考察合格者, 按就业协议回嵊泗县教育局下属学校任教,具体工作单位由县教育局确定。用人单位与定向培养毕业生签订事业单位人员聘用合同,纳入事业编制管理。定向培养学生最低服务年限为10年(其中外岛小学全科教师外岛服务年限不少于5年),并在定向就业协议和聘用合同中约定。
咨询电话
嵊泗县教育局组织人事科:0580-5088397;嵊泗县教育局考试中心0580-5089801
定海区定向培养(招聘)本科层次基层卫生人才15名
学习费用
经学校正式录取并签订定向培养就业协议的临床医学、医学影像学、麻醉学专业本科层次定向培养学员,对其在校期间的学费、住宿费和生活费等,按每人4.6万元给予补助,具体补助规定将在定向培养就业协议中明确。
就业与待遇
凡被录取的由定海区卫生健康局定向培养的学生按期毕业后,按事业人员公开招聘有关规定,经体检、考察合格的,按定向培养就业协议到相应医疗卫生单位工作。
定向培养生在指定单位服务的期限不得少于5年,在服务期限内享受同类人员待遇,并在定向培养就业协议、聘用合同中约定。定向培养生不回指定单位工作的,必须返还各级政府实际支付的定向培养补助经费及相关费用,同时不再享受定向培养生的相关待遇。
咨询电话
定海区卫生健康局:0580-2020523
定海区人力资源和社会保障局:0580-2037438
普陀区定向培养(招聘)本科层次基层卫生人才11名
学习费用
经学校正式录取并已签订定向培养就业协议的考生,在校期间的学费、住宿费和生活费等,按每人6万元(其中1万元为生活补贴)给予补助(与市卫生健康委签订协议的考生,按不少于4.6万/人标准给予补助),具体补助程序将在定向培养就业协议中明确。
就业与待遇
凡报考定向培养并录取的学生,按期毕业后回普陀区相关医疗机构工作。涉及基层医疗机构岗位的采取竞争择优办法,由区卫生健康局同区人力社保局确定,由用人单位与定向培养生签订事业单位人员聘用合同,并纳入事业编制管理。定向培养生服务期限必须连续满5年,聘用期间需参加全省统一的住院医师规范化培训,面向乡(镇)村两级医疗卫生机构培养的临床医学专业人员全部纳入全科(助理全科)专业培训,规定的服务期不含住院医师规范化培训的时间。
咨询电话
普陀区卫生健康局组织人事科:0580-3052118
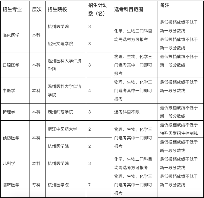
岱山县定向培养(招聘)本科层次基层卫生人才30名
学习费用
经学校正式录取并已签订定向就业协议和个人信用承诺书的临床医学、中医学、预防医学、儿科学和口腔医学专业本科层次学生,在校期间的学费、住宿费等按五年共5万元、生活费按五年共1万元的标准给予补助,并按有关规定予以发放。
经学校正式录取并已签订定向就业协议的护理学专业本科层次学生,在校期间的学费、住宿费等按四年共3万元、生活费按四年共8000元的标准给予补助,并按有关规定予以发放。
经学校正式录取并已签订定向就业协议的临床医学专业专科层次学生,在校期间的学费、住宿费等按三年共2万元、生活费按三年共6000元的标准给予补助,并按有关规定予以发放。
就业与待遇
定向培养生按期毕业后,回岱山县基层医疗机构工作。根据综合考评确定招聘单位,并由招聘单位与定向培养生签订事业单位人员聘用合同(三家县级医院为事业单位报备员额编制)。定向培养生在基层医疗机构从事医疗卫生服务的期限不得少于10年(不含住院医师规范化培训的时间)。与用人单位签订事业单位人员聘用合同后,聘用期间需参加全省统一的住院医师规范化培训,其中临床医学专业人员需全部纳入全科(助理全科)专业培训。
咨询电话
岱山县卫生健康局组织人事科:0580-4472356