——给人才更多机会 给梦想更大舞台
舟山国际水产城创建于1989年,是普陀区重点国有企业,现占地总面积11万平方米、总建筑19万平方米,是以水产品交易为核心,融合商务办公、旅游观光、购物尝鲜、休闲体验、产品展示的多功能复合型市场,名列国家农业产业化重点龙头企业、国家重点大型批发市场、国家4A级旅游景区、中国梭子蟹交易中心,跻身浙江省现代服务业集聚示范园区、重点流通企业、五星级文明规范市场。
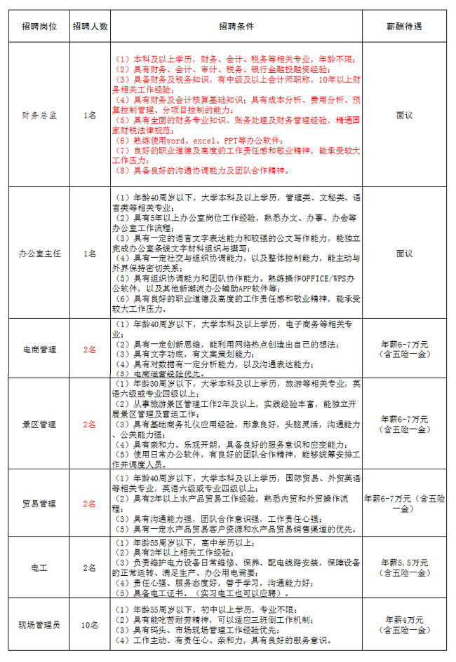
舟山国际水产城积极打造中国第一渔市,因经营发展需要,按照”公平竞争、择优聘用”的原则,面向社会公开招聘以下岗位,现将相关事项公告如下:

二、招聘要求
(一)遵纪守法,品德端正,无犯罪记录;
(二)有较强的事业心和责任感;
(三)具有适应岗位要求的身体条件和岗位所需的其他条件。
三、报名办法和资格审查
本次招聘程序按照应聘报名、资格审查、组织面试、体检考察、确定录用、通知报到等程序进行。
1.采用电子邮件报名的,下载并填妥《舟山水产品中心批发市场有限责任公司应聘登记表》(需粘贴本人近照),发送至指定邮箱:543536455@qq.com(邮件主题设为“应聘xx岗位+姓名”)。
2.采用邮件或现场报名的,地址为舟山国际水产城人力资源法务部(沈家门渔市一路95号海贸大楼2406室)。
联系人:邱老师;联系电话:0580-3663300,13655809367(微信同号)。
附件:舟山水产品中心批发市场有限责任公司应聘登记表.docx
舟山水产品中心批发市场有限责任公司
2020年8月28日